2025MBA報考測評申請中......

說明:您只需填寫姓名和電話即可免費預約!也可以通過撥打熱線免費預約
我們的工作人員會在最短時間內給予您活動安排回復。

導讀:天津大學是教育部直屬國家重點大學,其前身為北洋大學,始建于1895年,是公認的中國第一所現代大學,1951年定名為天津大學,是首批16所國家重點大學、“211工程”、“985工程”及“雙一流”首批重點建設的大學。天津大學素以“實事求是”的校訓、“嚴謹治學”的校風和“愛國奉獻”的傳統享譽海內外。

天津大學是教育部直屬國家重點大學,其前身為北洋大學,始建于1895年10月2日,是中國第一所現代大學,素以“實事求是”的校訓、“嚴謹治學”的校風和“愛國奉獻”的傳統享譽海內外。1951年經國家院系調整定名為天津大學,是1959年中共中央首批確定的16所國家重點大學之一,是“211工程”、“985工程”首批重點建設的大學,是世界一流大學A類建設高校,全國首批“2011協同創新中心”14個牽頭高校之一。

 
天津大學從1978年開始設立管理學科,1984年經教育部批準成立管理學院,是全國高校中最早創立管理學院的院校之一。為進一步激發基層學術組織創新活力,增強管理與經濟類學科綜合實力和核心競爭力,2009年,學校率先在管理和經濟學科群試行學部制改革,重組原有院、所機構,形成了新的管理與經濟學部,為管理與經濟學科的發展壯大提供了一個嶄新、廣闊的平臺。
 
2000年,經國家教育部學位辦批準,天津大學成為國內首批24所公共管理專業學位研究生教育(MPA)試點院校之一。依托于天津大學的管理學科群優勢,MPA教育以“致力于成為集教學、科研與服務于一體的公共管理政策智庫、人才培養基地”為使命,已經形成了城市治理、政務信息安全與管理、社會保障、低碳經濟與可持續發展、知識產權管理等五個特色培養方向,面向多個公共管理領域提供專業的政策咨詢和人才培養服務。同時,2013年、2018年,順利通過國際知名商管認證之一的AMBA認證及再認證,為國內唯一兩次獲得最長5年期AMBA國際認證的MPA項目。多年來,天津大學MPA項目已經與各級政府、事業單位、國有大中型企業建立了緊密的聯系,以多種形式開展咨詢、培訓與人才培養合作,為政府、事業單位、國有企業和非政府公共部門培養了大批具備現代公共管理理論和素養、掌握先進分析方法及技術的優秀人才。
 
悠久的辦學歷史,深厚的文化底蘊、嚴謹的治學風格、專業的教學團隊、細致的管理服務、美麗的校園風光,豐富的校園生活,天津大學MPA教育必將成為青年才俊們成功的搖籃,實現夢想的階梯。
 
項目使命
 
致力于成為集教學、科研與服務于一體的公共管理政策智庫、人才培養基地。
 
特色方向
 
城市治理:
 
注重發揮經濟學、管理學的優勢,在教學培養中突出經濟和管理的交叉特色,培養能夠將公共管理知識運用到城市管理領域,具有國際視野和現代化治理理念的城市管理專業人才。不僅擁有一流的師資隊伍,還聘請國內外知名學者、政府部門高級官員等擔任兼職教授或客座教授。
 
政務信息安全與管理:
 
緊密把握新時代公共管理的發展趨勢,并結合我國對公共管理提出的新要求和新理念,培養國家信息安全、保密管理以及電子政務等方面的高層次復合型人才。定期邀請國內外知名專家學者開展實踐領域及前沿問題講座,了解政務信息安全與管理最前沿的理論發展,為培養公共管理的專業人才創設了最佳的情境模擬。
 
社會保障:
 
采用案例式、模擬式、講授式、研討式等多種教學方式,培養社會保障、社會保險以及社會保障基金管理等領域的專業管理人才。邀請中外各界學術專家定期舉辦各類學術交流活動、研討會。
 
低碳經濟與可持續發展:
 
核心課程瞄準國內外學科前沿,在自身特色和培養方向要求的基礎上,力求提供豐富性和多樣性內容學習。著力培養適應全球治理發展,熟悉國家宏觀政策,掌握公共管理理論、知識和方法,通曉低碳經濟管理與公共資源配置等的復合型高端管理人才。
 
知識產權管理:
 
打造一流教學研究平臺,集納豐富的第二課堂和實踐基地,培養熟悉知識產權法,通曉知識產權信息管理等的交叉復合型人才。不僅能夠聆聽國內外知名學者的傳授講解,還有來自全國的強大校友網絡環繞。
 
課程模塊
 
必修課程:
 
公共管理學、公共政策分析、公共經濟學、社會研究方法、公共管理倫理學、公共人力資源管理、公共財政學、憲法與行政法、政治學、公共管理英語、學術道德規范、中國特色社會主義理論與實踐研究;公共管理改革與創新(案例教學)、公共管理前沿講座、社會實踐調查報告、學位論文開題報告。
 
城市治理方向:
 
地方政府治理、公共危機管理、城市經濟與環境管理、公共項目投資管理、非營利組織。
 
政務信息安全與管理方向:
 
國家信息安全策略分析、信息安全保密技術與管理、黨政機關保密管理、保密法學、電子政務。
 
社會保障方向:
 
社會保障學、社會保險、社會福利與社會救助、社會保障基金管理。
 
低碳經濟與可持續發展方向:
 
低碳經濟管理、區域規劃與管理、土地管理、公共資源配置。
 
知識產權管理方向:
 
知識產權法、知識產權戰略、知識產權信息管理、知識管理與技術創新、知識產權管理。
 
專業通識:
 
領導力開發、公共組織行為與績效管理、社會學、管理溝通、公文寫作。
 
報考條件
 
1. 中華人民共和國公民;
 
2. 擁護中國共產黨的領導,品德良好,遵紀守法;
 
3. 考生的學歷必須符合下列條件之一:
 
①大學本科畢業后有3年及以上工作經驗的人員(2019年9月1日以前畢業);
 
②獲得國家承認的高職高專畢業學歷或大學本科結業后,有5年及以上工作經驗,達到與大學本科畢業生同等學力的人員(2017年9月1日以前畢業)
 
③已獲碩士學位或博士學位并有2年及以上工作經驗的人員(2020年9月1日以前畢業);
 
4. 身體健康狀況符合國家規定的體檢要求。
 
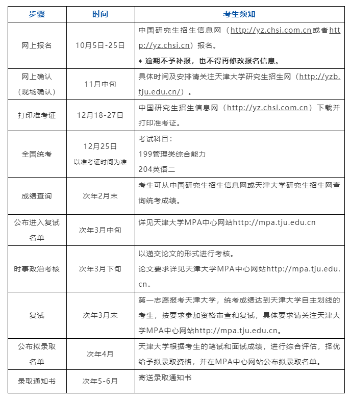
報名方式及時間
 
1. 報名方式:網上報名和網上確認(現場確認)相結合
 
◆網上報名:中國研究生招生信息網
 
http://yz.chsi.com.cn或者http://yz.chsi.cn
 
◆網上信息確認(現場確認):報名期間將對考生學歷(學籍)信息進行網上校驗,考生可隨時上網查看學歷(學籍)校驗結果。考生也可在報名前或報名期間自行登錄“中國高等教育學生信息網”(網址:http://www.chsi.com.cn)查詢本人學歷(學籍)信息。未通過學歷(學籍)校驗的考生應及時到學籍學歷權威認證機構進行認證,在網上確認(或現場確認)時將認證報告交報考點核驗。
 
2. 報名時間:
 
◆網上報名時間:2021年10月5日至25日,每天9:00-22:00
 
◆網上信息確認(或現場確認)時間:具體時間請報考時關注各報考點安排,逾期不再補辦。
 
考試科目
 
入學考試分初試和復試
 
◆初試:全國統一考試(含聯合考試) 【考試方式碼:21】
 
199管理類綜合能力(滿分200分);
 
204英語二(滿分100分)。
 
◆復試:包括社會發展與時事政治考核、綜合素質測試、英語水平測試。
 
學制
 
MPA學制為二年
 
招生計劃、學費
 
招生計劃:160人左右
 
學      費:7萬/兩年
 
上課方式
 
周末授課
 
上課地點
 
天津大學衛津路校區
 
(天津市南開區衛津路92號)
 
報名注意事項
 
1. 報考專業代碼:125200公共管理碩士
 
2.凡報考天津大學MPA的考生必須按規定時間在網上提交報名信息,繳納報名費,并按照網站要求確認網報信息,不經確認信息者網上報名無效。
 
考生本人對網上報名信息進行核對并確認,經考生確認的報名信息在考試、復試及錄取階段一律不作修改。
 
3. 報考天津大學MPA的天津考生報名時報考點必須選擇“天津大學”;
 
* 2022年除坐落在天津市的高校普通全日制應屆本科畢業生以外的天津考生選擇天津大學報名點參加研考,需滿足天津市教育招生考試院《關于對2022年全國碩士研究生招生考試初試選擇天津市報名點考生的提示》相關要求。網址:http://mp.weixin.qq.com/s/qZ9LxNRiQOfCb2J7Fw2tNA
 
* 外地考生報名時,應選擇工作或戶口所在地省級教育招生考試機構指定的報考點辦理網上報名和網上確認(現場確認)手續。
 
“報考方式碼”選擇“21”,以上信息以及報考點信息一經確認提交,將不允許修改,考生應慎重選擇。考生入校后才能與導師進行雙向選擇。
 
4. 報考類別的選擇:定向就業。定向就業碩士研究生須在被錄取前與招生單位、用人單位分別簽訂定向就業合同,畢業后回定向單位就業。[注意:原則上非全日制碩士研究生只招收在職定向就業人員]
 
5.2021年12月18日-27日,考生可憑網報用戶名和密碼登錄“研招網”下載打印《準考證》。《準考證》正反兩面在使用期間不得涂改。考生憑下載打印的《準考證》及第二代居民身份證參加考試。
 
報考流程
咨詢
 
天津大學管理與經濟學部
 
MPA招生電話:(022)87402083
 
MPA中心網站: http://mpa.tju.edu.cn/
 
MPA備考QQ群:165492263
 
地址:天津大學25教學樓A區103室
 
注:最終以天津大學研究生院發布的2022年校級招生簡章為準。