2025MBA報考測評申請中......
說明:您只需填寫姓名和電話即可免費預約!也可以通過撥打熱線免費預約
我們的工作人員會在最短時間內給予您活動安排回復。
導讀:今天小編給大家整理的是2020年廣東工業大學MBA(工商管理)招生簡章的相關內容,有報考意愿的小伙伴要注意下哦!
今天小編給大家整理的是“2020年廣東工業大學MBA(工商管理)招生簡章”的相關內容,有報考意愿的小伙伴要注意下哦!
項目簡介
廣東工業大學管理學院2003年獲得MBA專業學位授予權,是經國務院學位辦批準的全國第五批具有MBA辦學資格的高校,將在2021年迎來MBA項目18周年慶典。
學院管理學科實力雄厚,擁有工業企業管理和管理科學與工程兩個博士點,擁有工商管理、管理科學與工程、會計學、企業管理、旅游管理、技術經濟與管理、土地資源管理、公共管理八個碩士點,以及工商管理碩士(MBA)、會計專業碩士(MPAcc)、物流工程、項目管理四個專業碩士學位點。
學院是華南地區辦學規模最大的管理學院,擁有150名專任教師,本、碩、博在校生近萬人。近年來學校投入大量資源,努力打造華南地區優質MBA教育品牌。廣工MBA項目秉承“高起點,高標準、高質量”的辦學思路,始終堅持“重基礎、強能力、寬視野、多樣性、個性化”的人才培養模式,形成了“學以致用,創新為魂”的辦學特色,在華南地區培養了一批商界精英,學員遍及各行各業。連續多年被中國MBA聯盟評為“特色商學院”,社會影響力和品牌價值快速提升。
使命與愿景
秉承“打造立足粵港澳灣區、具有國際化視野、與產業深度融合的一流商學院”的愿景,管理學院將依托學校的工科背景和管理學科優勢,扎根粵港澳大灣區管理實踐,尤其是在建設國際科技創新中心和發展現代物流、現代金融服務、國際商業貿易等產業中面臨的突出問題,關注管理學理論與實踐的國際前沿,提煉具有本土價值的經營管理規律、創新本土管理學知識,形成特色鮮明的MBA人才培養體系,致力培養REID(責任擔當Responsible,崇法尚德Ethical、勇于創新Innovative、勤勉務實Diligent)型商界精英。
國際認證
項目特色

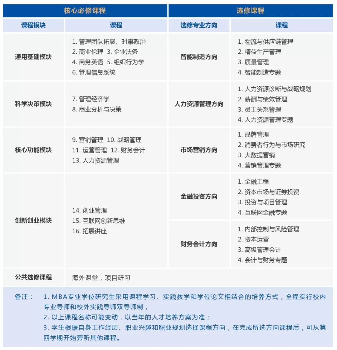
課程體系

學員構成

特色課堂
報考條件
符合以下條件之一者,工作年限計算截止至2020年8月31日,以教育部當年的MBA報考條件為準。
1. 研究生畢業且2年以上(含兩年)工作經驗。
2. 國民教育序列大學本科畢業且3年以上(含三年)工作經驗。
3. 國民教育序列大專畢業且5年以上(含五年)工作經驗。
報考流程

學習方式及學費

以上就是“2020年廣東工業大學MBA(工商管理)招生簡章”的全部內容!祝您考研成功!

